新疆交通职业技术学院:多岗位进阶式“学习性工作”实践教学新模式的探索与实践
发布时间:2024-08-12 信息来源: 新疆交通职业技术学院
实践教学作为高职院校人才培养和创新实践能力培养的核心,长期存在着校企目标不一致、低水平重复、“教学用”三张皮等问题。新疆交通职业技术学院针对汽车服务业转型升级给汽车检修专业群实践教学带来的新挑战开展系列研究,于2015年形成了本专业群实践教学组织实施方案,经过9年的实践检验形成了多岗位进阶式“学习性工作”实践教学模式的创新成果。
一、主要做法与经验成果
(一)、形成基于“学习性工作”的“校企生”实践教学共同体的顶层设计
针对实践教学长期存在的诸多问题,提出了在校学习是基于工作的学习,在企业实习是基于学习的工作,即到企业实习是带着学习任务工作的“学习性工作”的新理念。为此,汽车检修专业群将学校、企业和学生紧密联系在一起,构建“校企生”实践教学共同体,经过多年的探索与实践,从实践教学环境配置、实践教学师资团队、实践教学过程管理、实践教学资源支持和实践教学质量评价五个层面对实践教学进行顶层设计。

图1 汽车检修专业群实践教学顶层设计图
1.实训基地功能健全,教学环境更趋完善
以新疆天汇汽车服务有限公司为纽带,与旗下50多家大中小型汽车服务企业有机结合,搭建“国家、自治区、学院”纵向三级和“基础技能培养、专项技能培养、虚拟仿真实训、生产性实训以及校外实训”横向五维的实践能力培养环境。
2.校企师资双向流动,双师队伍素质提升
校企共同培养了一支由64人组成的高水平“双师型”教师队伍。校内导师32名,包括专业负责人、骨干教师、实验实训教师和大赛指导教师;校外导师32名,包括技术总监、技术能手和业务骨干。校企双方通过校内导师深入企业实践、企业导师入校提升教学能力等方式互培共训,有效提升了双师素质。
3.教学资源校企共建,教学相长共同促进
校企共同开发基于岗位能力要求的教材、技能操作视频、虚拟仿真教学资源、实践教学案例等教学资源。公开出版《汽车发动机机械系统构造与维修》、《新能源汽车电力电子技术》等校企合作教材10本;自主开发汽车保养、发动机故障检修等实践教学技能操作规范视频15个;校企共建发动机检测、动力电池拆装等百余个虚拟仿真教学资源;校企合作搭建基于工作过程的故障案例库,包含德系、日系等主流车系维修案例278个,应用于实践教学,有效提升了教学效果。
4.动态管理运筹帷幄,教学效果显著提升
发挥校企共管作用,优化实践教学组织实施方案,在实施过程中形成动态化管理模式。校企共同开发了3个实践岗位标准、2个导师选拔标准、12个岗位递进考核标准、48个实践教学项目和17个实践教学相关管理制度等实践教学过程性文件,确保实践教学各环节有标准可依、有项目可施、有制度可管。
5.教学评价多方参与,教学质量闭环管理
由校内导师、企业导师和学生全员参与评价,指标立足岗位需求,从知识、技术、技能、创新、素养五个维度,建立基于“学习性工作”的学习岗位能力动态评价指标体系,在“三岗交替 四阶递进”的每一环节进行不同侧重点的综合评价,闭环管理实践教学质量。
(二)、构建基于“学习性工作”的“三岗交替、四阶递进”实践教学体系
1.实践教学体系的架构
依据国家职业教育教学相关标准和汽车后服务市场相关岗位群的职业技能标准,构建了以共性技术和岗位通用能力为基础,以岗位专项能力为核心,以跨岗位迁移能力为补充的“三岗交替 四阶递进”的实践教学体系。

图2 汽车检修专业群实践教学体系图
2.实践教学体系的实施
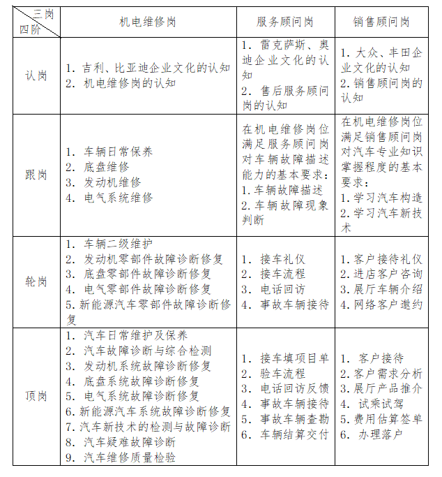
将学生分为两组校内校外轮动开展实践,交替前往机电维修、服务顾问和销售顾问3个关键性岗位,通过认岗、跟岗、轮岗、顶岗四个递进环节完成48个实践项目(表1)的学习,全面提升学生的实践操作和创新创业能力。
表1 汽车检修专业群实践教学项目表

认岗环节完成企业岗位文化认知和企业真实岗位体验;跟岗环节完成含发动机系统检修、底盘系统检修等8个典型工作任务的机修岗跟岗任务;轮岗环节完成汽车机电维修、销售顾问、服务顾问三个岗位13个典型工作任务的交替式轮岗;顶岗环节以21个企业真实项目为任务完成四阶能力递进,使学生在真实岗位上沉浸式学习,实现学生由准员工到员工的角色转变。
(三)、设计基于“学习性工作”的“三全”数智赋能实践能力评价体系
构建汽车检修专业群全维度实践教学评价资源池,含知识、技能、态度、行为等9大项目75个因子。制定汽车机电维修、销售顾问、服务顾问3个全核心岗位评价标准,明确各岗位的核心能力和评价指标,以此评估实践能力与岗位胜任力匹配度。优化贯穿认岗、跟岗、轮岗、顶岗递进式全周期评价流程,根据各阶段侧重不同,差异化选评指标,并动态调整权重因子,设计评价表10套,形成增值递进的校企生多元评价体系。利用数智化手段分析评价数据,闭环管理实践教学,助力学生实践能力阶梯式提升。

图3 “三全”数智赋能实践能力评价体系示意图
二、创新与特点
(一)创新了“学习性工作”实践教学的新理念
针对汽车行业技术迭代快和实操性强的特点,学院与多家汽车企业全面实施工学结合,精确对标汽车企业岗位标准,提出了“学习性工作”的新理念,即在校学习是基于工作的学习,在企业实习是基于学习的工作。学生在校内学习理论知识和专项实训夯实基础后,带着N个学习任务去不同的真实岗位轮动交替进行实践学习,有目标的在工作中进行实践锻炼与学习,在实践学习中深化理论知识,在实际问题中激发创新能力,最终达成实践教学目标。在“学习性工作”实践教学新理念下,全面提高学生的技术技能,有效服务区域汽车服务行业发展,人才培养质量显著提升。
(二)创新了“学习性工作”实践教学的组织实施方法
改变了传统的校内到顶岗两阶段实践教学组织实施方法,提出入校便将专业小班分成若干小组,不同小组在学校和企业多个岗位进行轮动交替学习与实践,实现实践能力进阶式递进的实践教学组织新方法。学生进校便开始实施校企交替、理实交替和分组交替的“学习性工作”实践教学模式,将专业小班分为A、B两组,A组校内学习,B组校外实践,AB组轮动交替,校内课时与校外课时均占50%。根据校企协同人才培养方案,学生在机电维修岗(6个月)→服务顾问岗(3个月)→销售顾问岗(3个月)三个主要岗位进行轮动交替,通过认岗-跟岗-轮岗-顶岗实现实践能力阶梯式进阶,相比常规教学模式毕业生在复合型技术技能掌握方面显著提高。

图4 “学习性工作”实践教学组织实施图
(三)创新了“学习性工作”全周期数智化实践能力评价机制
在模糊集合理论下,充分借鉴COMET职业能力模型、全生命周期理论、层次分析法等相关研究成果,创新设计了专业群学生实践能力监测评价工作机制。从职业道德、职业思想、专业技能、职业综合能力等多个维度构建评价因素池,并根据不同岗位学习知识、技能的侧重点不同以及所在岗位环节不同,将各指标的模糊权重矩阵进行相应的动态调整,选用加权平均型算子构造综合评价矩阵,最终确定不同环节不同岗位的评价因素及权重因子,采用数智化手段构建在线评价系统,方便校企生三方实时评价,全方位全过程对学生实践能力进行综合性评价。根据综合评价结果,一方面给予企业和学生顶岗阶段最适岗位建议,另一方面反馈校企实践教学短板与不足,通过完善实践项目、加强校内外导师指导力度、根据学生个体适当调整学习内容等方式,在实践教学环节体现“闭环改进”,不断迭代,切实解决人才培养实践中学习质量的监督反馈问题。

图5 专业群学生实践能力学生实践能力监测评价工作机制框架图

图6 学生实践能力综合评价对比图
三、应用推广效果
(一)应用效果
人才培养成效显著:自成果实践至今,累计培养高职汽车检修专业群毕业生3000余名,毕业生就业率连续七年保持97.93%以上,近四届毕业生反馈,其工作能力满足度(81%、83%、86%、90%)、就业满意度(73%、75%、87%、91%)逐年递升,人才培养数量质量均居全区前列。学生就职宝马、大众等知名企业、自主创业,实践创新能力获普遍认可,涌现出“百万年薪”项目经理李祥、全区唯一“银级认证技师”冶嘉俊等一批杰出校友,“磁悬浮轮胎”国家发明专利获得者拜尔克·拜布提被国务院新闻办专题报道。
师生获批实用新型专利41项,学生参加职业技能、创新创业大赛,获国家、自治区、行业权威奖项102项,蝉联自治区汽车维修赛项“八连冠”,“挂滴燃烧”获第七届中国国际“互联网+”创新创业大赛铜奖。
专业建设成果丰硕:汽车检测与维修技术、新能源汽车检测与维修技术专业被认定为国家骨干专业、自治区特色专业和优质校重点建设专业;获批第45、46、47届世界技能大赛汽车技术项目中国集训基地,建有9个国家、自治区级实训基地,先后11次承办国家、自治区职业技能大赛赛项和汽车世赛项目集训;建成2门自治区精品课和1项国家级精品教学资源子库,编纂、出版教材24部,承担黄炎培规划课题、省部级研究课题15项;拥有自治区教学团队1个,国家教学名师、省部级优秀教师、自治区教学能手、世赛教练员和裁判员14人,教师获省部级技能大赛三等奖以上18项;借助校企合作基地,师生开发汽车维修典型案例278个,深度应用于企业实践和校企人才互培;开展“中德先进职业教育合作项目”2个,深化与“一带一路”沿线国家职业教育领域交流合作。

图7 学生获奖及科研成果展示
(二)成果推广
校内引领:“学习性工作”实践教学模式引领校内3个学院、5个专业深化实践创新,人才培养效应不断拓展放大,4000余名师生获益。
院校示范:该模式实践以来,其示范效应和辐射带动作用不断彰显,20余所疆内外院校来院考察交流学习。2019年克拉玛依职院基于此模式启动现代学徒制试点建设,浙江交职院将此模式应用至本校多个汽车专业。
行业企业认可推广:成果获全国交通行指委、行业协会和企业广泛赞誉,学院联合新疆汽车改装协会、新疆天汇汽车将此模式推广至策勒县中职、英吉沙县职高等14所院校,成为全区职业教育“援南”典范。
(供稿:新疆交通职业技术学院 苟春梅 董静)

