教育部职业教育发展中心2025-2026年度“产教融合与实训基地建设”专题培训(第一期)开班通知
发布时间:2025-12-05
各相关院校和单位:
为深入贯彻落实《教育强国建设规划纲要(2024-2035年)》精神,推动职业教育产教融合走深走实,根据教育部职业教育发展中心2025-2026年度培训项目(第二批)工作安排,现启动“产教融合与实训基地建设”专题培训第一期组织报名工作。
一、培训背景
本专题培训是教育部职业教育发展中心2025-2026年度培训体系的重要组成部分,聚焦产教融合政策落地与实训基地建设能力提升,旨在为职业院校管理人员和骨干教师提供系统化、实战化培训支持。
二、组织单位
主办单位:教育部职业教育发展中心
承办单位:上海企想信息技术有限公司
协办单位:南宁职业技术大学
三、培训内容
培训内容紧扣国家产教融合政策导向与院校实际需求,围绕以下三大模块展开:
1.政策解读与转化:深入解读国家产教融合政策体系,提升院校政策转化与实施能力
2.平台建设与运作:通过案例分析、沙盘推演等方式,掌握产教融合平台实体化运作全流程
3.区域协同与创新:学习区域产教融合资源整合方法,提升实训基地规划设计与协同创新能力
四、培训安排
培训时间:2025年12月25日-28日(12月24日下午报到)
培训地点:广西南宁沃笙酒店
培训对象:职业院校校领导、二级学院负责人、专业带头人、校企合作部门负责人等
五、重磅亮点
政策赋能:教育部职业教育发展中心专家现场提供专业指导
专家云集:高鸿、尹伟民、任君庆、张炼等职教领域知名专家授课,数十位龙头产业公司团队现场演练
实战导向:案例剖析、方案设计、现场教学、专家会诊
证书认证:考核合格颁发教育部职业教育发展中心培训证书
资源对接:搭建跨区域、跨院校、跨校企的高端平台,实现国内外产教资源的精准对接与整合
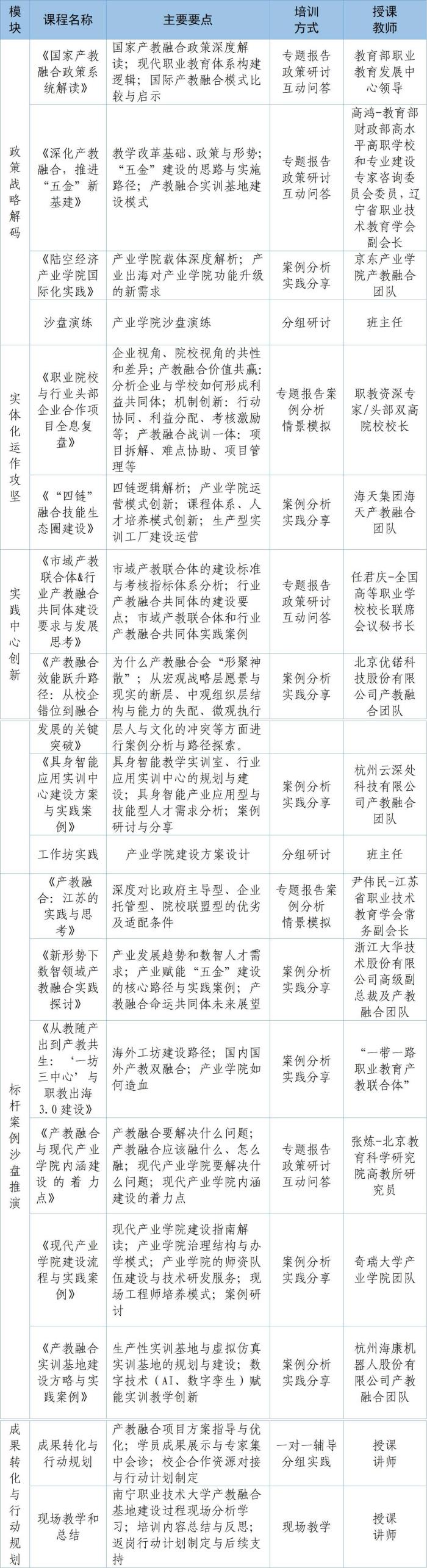
六、课程安排

七、培训费用
培训费共计2750元/人(含食宿费、师资费、场地费、资料费、教学组织管理费等),食宿统一安排,交通费用自理。若学员不住宿,培训费为1950元/人。培训费用由参训学员或参训单位支付,由主办单位开具“培训费”发票,收款账号如下:
收款单位:教育部职业教育发展中心
开户银行:北京银行学清路支行
账号:20000004902800016134553
联行号:313100000984

八、报名方式:
方式一:填写《报名回执表》发送至指定邮箱:lin@bizideal.com,邮件主题请按以下格式命名:姓名+第1期产教融合与实训基地建设专题培训班。
方式二:直接扫码报名
注:请有意向参加培训的单位于2025年12月15日前完成报名。
九、联系方式
有关培训具体事宜,可咨询培训组织方:
李老师 13636613229
姚老师 18516652695
教育部职业教育发展中心
吴老师 010-58556709
附件:关于组织开展产教融合与实训基地建设专题培训班的通知.pdf

